欢迎来到江阴市海德塑业有限公司官方网站!
服务热线:1865101887
首页 > 行业新闻 > 详细内容
2020年我国碳酸钙市场规模与发展前景分析 应用广泛百舸争流

来源:http://www.haide-tech.com  时间:2021-01-15

我国碳酸钙资源丰富

中国是世界上碳酸钙资源丰富的国家之一。除上海、香港、澳门外,在各省、直辖市、自治区均有相关矿产资源分布。据国家建材局地质中心统计,全国石灰岩分布面积达43.8万km2(未包括西藏和台湾),约占国土面积的1/20。

目前,我国碳酸钙的主要产地包括江西永丰、广西贺州、安徽池州等地,其具体分布如下:

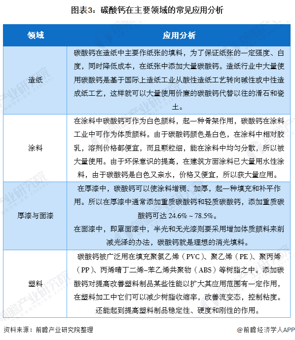
下游应用广泛

碳酸钙用途极广,下游应用十分广泛,其主要应用于造纸、塑料、涂料、动物饲料、橡胶等领域。从下游应用占比来看,碳酸钙在造纸和塑料领域应用较多,各占据了下游应用市场的1/3左右的份额。

市场规模稳步增长

中国是全球最大的碳酸钙生产和消费国,其碳酸钙市场规模约占全球30%左右。2017-2019年,我国碳酸钙市场规模逐年增长,目前我国经济前景良好、制造业扩张、外商投资不断放宽。虽然碳酸钙下游产业在2020年初遭受了疫情的冲击有所萎顿,但至2020年第二季度已逐渐恢复,预计2021-2025年我国碳酸钙市场将以超过5%的年增长率增长,到2025年实现100亿美元。

(注:中国碳酸钙市场规模变化及预测数值是根据Zion Market Research披露的全球碳酸钙市场规模变化及预测数值,辅以中国在全球碳酸钙市场所占份额测算得到,仅供参考。)

重点企业竞争激烈

我国碳酸钙重点生产企业较多,市场竞争激烈,其主要生产企业包括广源化工、贡嘎雪、群鑫科技等等,具体如下所示:

更多数据请参考前瞻产业研究院《中国建筑装饰材料行业发展前景与投资战略规划分析报告》,同时前瞻产业研究院提供产业大数据、产业规划、产业申报、产业园区规划、产业招商引资等解决方案。



联系我们

联系人: 张先生 手机: 1865101887 邮编:226500 网址:http://www.haide-tech.com 地址:江苏省南通市如皋市长江镇沿江公路186号

联系我们

江阴市海德塑业有限公司扫一扫联系我们
江阴市海德塑业有限公司 © 版权所有          《中华人民共和国电信与信息服务业务经营许可证》编号:苏ICP备2020049546号-1           技术支持:华企立方